作者: 联盟秘书处

  • 关于“2025年网络安全大会文集”征稿的通知

    各会员单位及个人:

    为促进网络安全行业发展,有效整合“政、产、学、研”资源,推动网络安全技术创新成果转化与应用,经研究决定,重庆信息安全产业技术创新联盟、重庆计算机安全学会、重庆商用密码行业协会、重庆市软件技术创新战略联盟拟于2025年12月联合主办“2025年网络安全大会”(以下简称网络安全大会)。

    网络安全大会是重庆市网络安全行业一年一度的盛事,为集中展现网络安全行业技术创新成果与实践经验,助力重庆“415”网络安全产业集群高质量发展,将发布网络安全大会文集,现面向各会员单位征集网络安全行业相关文稿,具体要求如下:

    一、文稿内容

    (一)包括但不限于网络安全、人工智能等领域;

    (二)高校及技术工作者的研究成果、学术和技术论文,高校和公司的新技术新产品应用、案例分享等皆可;

    (三)论文已发表、未发表的文章皆可。

    二、文稿格式

    标题:方正小标宋,三号字体;

    正文:方正仿宋,四号字体;

    字数不超过6000字。

    三、评稿录用

    (一)联盟组织相关专家对文稿进行评选,为入选文集的作者发录用通知;

    (二)择优推荐优秀论文在网络安全大会上作主题分享;

    (三)同步在联盟微信公众号、网站、视频号等进行宣传;

    (四)邀请参加网络安全大会,并赠送网络安全文集一本。

    四、其他

    (一)征稿截止日期为2025年12月15日;

    (二)文件请按“单位/个人名称+论文标题”发送至邮箱739423176@qq.com;

    (三)本次“2025年网络安全大会文集”活动同时面向高校和企业征集合作伙伴。

    (四)联系方式:张老师,13438852891。

  • 周彦晖

    周彦晖

    发布日期:2025-11-10


    西南大学教授,重庆信安网安等级测评有限公司总经理,重庆计算机安全学会副理事长、重庆信息安全产业技术创新联盟理事长、重庆市信息安全协会常务理事、重庆市工业控制系统信息安全专家组成员及办公室主任、重庆市软件考试专家组成员。具有软件测试高级工程师、信息安全等级保护高级测评师、信息系统监理工程师资质。

    负责重庆市高考数据数据处理和分析工作近15年,相关工作获得重庆市科技进步二等奖。主持开发各种信息系统5个,在相应领域方面发表发表学术论文三十余篇,主持国家级项目(课题)2项、主持省部级项目5项,主研省部级项目20余项,获得数十项软件著作权。

  • 关于开展2025年推动科技创新和产业创新深度融合优秀案例遴选工作的通知

    为推进科技创新和产业创新深度融合,加快构建“33618”现代制造业集群体系和“416”科技创新布局,打通“将行业难题转化为科研课题”“将科研成果转化为产品综合解决方案”两个循环,大力发展新质生产力,现面向企业、科研机构、高等学校、科技服务机构等单位,开展2025年推动科技创新和产业创新深度融合优秀案例遴选工作,有关事项通知如下。

        一、遴选方向 

    (一)增加高质量科技供给方向

    1.产业关键技术攻关。面向产业关键技术需求,设立攻关课题、开展产学研攻关,取得重大技术突破,解决产业痛点、难点。

    2.未来产业源头创新。面向科技前沿,通过研判技术趋势、开展产学研联合研发等,取得重大原创性突破,引领未来产业发展。

    3.建设联合创新平台。联合产学研创新资源,建立高水平研发机构(高校—企业联合实验室、制造业/技术/产业创新中心等),取得关键技术突破、支撑产业高质量发展。

    (二)强化企业创新主体地位方向

    1.产学研协同创新。有效整合企业、高等学校、科研机构等资源,组建多元主体高效协同的产业创新综合体,共同攻克技术难题、推动创新人才培养、开发标志性新产品。 

    2.科技型企业培育。为高校、科研机构高水平创新创业团队提供高质量创业辅导、融资对接、市场推广、企业运营等赋能服务,孵化科技型企业成效明显、成长迅速。

    3.高科技产品研发。企业敏锐捕捉市场需求,对接高校、科研机构高水平成果,研发首台套重大技术装备、首版次软件等专利密集产品,实现规模化生产、市场应用和商业盈利。

    4.大中小企业融通创新。领军链主企业开放创新资源,面向产业需求共同凝练技术需求、联合高校开展科研攻关、协同培养科技人才,带动产业链上下游中小企业协同创新、共同发展。 

    (三)推动科技成果转化方向 

    1.科技成果转化服务。整合产学研金服用等资源,通过高水平科研团队提供概念验证、检验检测、中试熟化、工程化放大等服务,将科技成果转化为产品综合解决方案,提升科技成果的技术成熟度和产业化可行性。 

    2.科技成果转化机制改革。聚焦产业发展方向,高校、科研机构等通过建设大学科技园,开展职务科技成果单列管理、成果转化收益分配改革、“先用后付”、容错免责等试点,推动科技成果本地转化成效明显。

    3.推动技术供需对接。建设全国高校区域技术转移转化中心,加快数字化软件应用,汇聚高校、科研机构科创能力和企业技术需求,完善科技成果汇交、智能对接、监测评估等功能,助推科技成果转化、解决企业科创需求。

    4.强化先进技术扩散应用。通过技术展示、技术培训、技术应用等,促进高校、科研机构的人工智能、元宇宙、节能降碳技术在传统产业研发设计、生产制造等环节的一体化应用,赋能企业发展成效明显。

    (四)推动科创人才培养流动

    1.加强产业创新人才培养。围绕企业重大技术需求和人才需求,汇聚高校教育资源,通过打造教育部重庆高等研究院、卓越工程师学院、现代产业学院、未来技术学院等,加大高水平硕博人才、行业领军人才、高素质应用型人才、复合型人才、创新型人才培养。

    2.推动企业高校人才流动。围绕解决企业技术难题,在高校、科研机构等选拔高水平科研人才,以科技特派员或科技副总形式,帮助企业攻坚技术难题、申报重大项目,打通高校、科研院所和企业交流的通道。

    3.发现优秀创新创业团队。举行创新创业有关会议、展览、比赛、论坛,为企业和科创团队(高校、科研机构)提供交流展示、供需对接、产融对接、项目孵化的平台,发掘和培育优秀项目和优秀团队,催生新产品、新技术、新模式和新业态。

    二、遴选条件 

    (一)主体应具有独立法人资格,近三年财务状况良好,在遵纪守法、社会信用、社会责任、质量环保等方面无不良记录。 

    (二)案例应围绕增加高质量科技供给、强化企业创新主体地位、推动科技成果转化、推动科创人才培养流动四大领域的14个方向之一,或其他创新模式进行梳理总结。案例应有较强的代表性、示范性和实效性,对相关行业主体具有较强借鉴意义和推广价值。

    (三)主体应对案例材料的真实性、完整性、准确性负责,坚持正确的政治方向和价值取向,不涉及国家秘密和敏感信息,知识产权归属清晰、无法律纠纷。案例材料应聚焦产业需求,体现新质、融合、多跨特色。

    三、工作要求 

    (一)请各区县经信、科技、教育部门高度重视,积极宣传发动,重点围绕当地支柱、主导产业,组织符合条件的主体围绕特色优势领域,梳理凝练案例内容,认真填写申报书(见附件1)。 

    (二)经单位报送纸质申报书一式5份后,各区县经信部门会同科技、教育部门对案例进行审核并择优推荐,推荐案例须经区县经信、科技、教育部门分别签署意见并加盖公章。

    (三)请各区县经信部门会同科技、教育部门于2025年10月31日(星期五)前将推荐案例名单(见附件2)和申报书(纸质版+盖章扫描电子版)报送市经济信息委政务服务大厅。 

    四、推广应用 

    (一)择优汇编重庆市科技创新和产业创新深度融合优秀案例集,并通过多途径进行集中发布、宣传推广。

    (二)在重庆市科技领军企业、国家级产业技术基础公共服务平台、市级产业创新综合体等遴选推荐中,同等条件下给予加分。

    联系人:市经济信息委科技处曹文华,市经济信息委政务服务大厅郭薇,市科技局高新处杨威,市教委科技处王伟;联系电话:023—63895941,023—63897953,023—67611512,023—67986899。

  • 关于征集专家委员会专家的通知

    各会员单位及个人:

    为了更好为广大会员搭建信息安全领域的资源共享、沟通交流和互助合作的平台,助力重庆信息安全产业的发展,经研究决定增补第二届专家委员会专家,现面向会员单位征集网络安全、工业互联网安全、安全渗透、安全服务、教育培训等领域的专家,希望广大会员和专家积极推荐。现将具体事项通知如下:

    一、专家委员会基本情况

    联盟专家委员会成立以来,开展了网络安全人才培养、网络安全、软件安全、人工智能安全等领域的学术活动,组织专家开展了“进企业”、“进高校”等系列活动,并连续支持举办了三届“山城杯”大学生网络安全赛事,充分发挥专家学者在信息安全、科学创新、产业发展、技术转移、金融对接等领域的行业资源和智力支撑作用,有力地推动了联盟的科技创新工作开展。

    二、专家基本条件

    专家主要来自高等院校、科研院所、政府机关、企事业单位及财税金融、法律公证和第三方专业服务机构等,具有较强的专业知识以及丰富实践经验,应当具备以下条件:

    (一)政治立场坚定,坚持原则,作风正派,廉洁奉公,责任心强,具有完全民事行为能力,且热心为联盟服务;

    (二)熟悉信息安全相关领域的法律、法规、政策和有关技术标准、技术规范,具有较高的政策理论水平。

    (三)具有以下条件之一:高级职称、处级以上干部、企业高级技术人员。

    (四)具有较深专业造诣、较高技能水平的网络安全从业人员可不受第(三)条的限制,即不受年龄、资历和在职与否的限制。

    三、联盟专家委员会专家聘用流程

    (一)提出申请。符合条件的专家请填写《重庆信息安全产业技术创新联盟专家推荐申请表》,2025年12月30日前将电子文件报送到联盟秘书处。

    (二)信息审核。联盟秘书处对新入专家申报材料进行审核,提出审核意见和拟聘任专家的名单,报联盟两长工作会议审定。

    (三)专家聘用。名单审定后,将聘用为重庆信息安全产业技术创新联盟专家委员会专家,发放聘书。

    四、联系方式

    联盟秘书处:张老师,13438852891

    电子邮箱:739423176@qq.com

  • 联盟成功召开2025年第三次两长工作会议,研究部署下半年各项工作

    联盟成功召开2025年第三次两长工作会议,研究部署下半年各项工作

    9月26日,2025年第三次两长工作会议在北京启明星辰信息安全技术有限公司重庆分公司成功召开。

    重庆信安网络安全等级测评有限公司、重庆计算机安全学会、全国工业过程测量控制和自动化标准化技术委员会、重庆邮电大学、重庆南华中天信息技术有限公司、北京启明星辰信息安全技术有限公司、绿盟科技集团股份有限公司、重庆市通信建设有限公司等理事长单位代表出席了本次会议。
    参会人员听取了联盟2025年上半年工作总结与下半年工作计划,并围绕第四届“山城杯”大学生网络安全联赛、2025年网络安全学术年会、联盟专家征集等方案展开热烈讨论,提出了许多具有创造性、实质性和建设性的意见。


    此次两长工作会议的召开,进一步明确了联盟下半年的工作重点与发展方向,为后续各项工作的有序推进奠定了坚实基础。联盟秘书处将认真梳理会议达成的共识,细化各项方案,推动各项工作落地见效。

  • 联盟成功举办“2025年第二期网络安全技能提升研修班”

    联盟成功举办“2025年第二期网络安全技能提升研修班”

    为贯彻落实习近平总书记关于网络强国的重要思想,加强网络信息安全建设,提升网络安全技能,重庆信息安全产业技术创新联盟以“求实创新、产教融合”为宗旨,于7月23日-27日成功举办“2025年第二期网络安全技能提升研修班”。

    本次培训聚焦网络安全核心领域,课程内容涵盖Web安全基础与环境搭建、漏洞分析与实战、渗透测试与实战教学、网络攻防竞赛实战技巧等,通过理论知识与实践相结合的方式,助力学员提升网络安全技术与实战能力。

    参训学员表示,此次培训内容丰富、实用性强,通过5天的持续学习,学员们在培训中收获了丰富的知识、强化了网络安全专业能力。

    未来,联盟也将不断优化培训内容与形式,助力重庆市在数字化征程中稳步前行,为国家网络安全事业贡献力量。

  • 关于举办2025年第二期网络安全技能提升研修班的通知

    关于举办2025年第二期网络安全技能提升研修班的通知

    为贯彻落实习近平总书记关于网络强国的重要思想,加强网络信息安全建设,提升网络安全技能,以“求实创新、产教融合”为宗旨,重庆信息安全产业技术创新联盟拟举办“2025年第二期网络安全技能提升研修班”。具体事项通知如下:

    一、报名对象

    高校教师、机关企事业单位的网络安全从业人员、以及爱好网络安全的学生,限额15人;

    高校教师可带一名学生听课,不额外收取培训费。

    二、培训时间及地点

    7月中下旬,具体时间、培训地点另行通知。

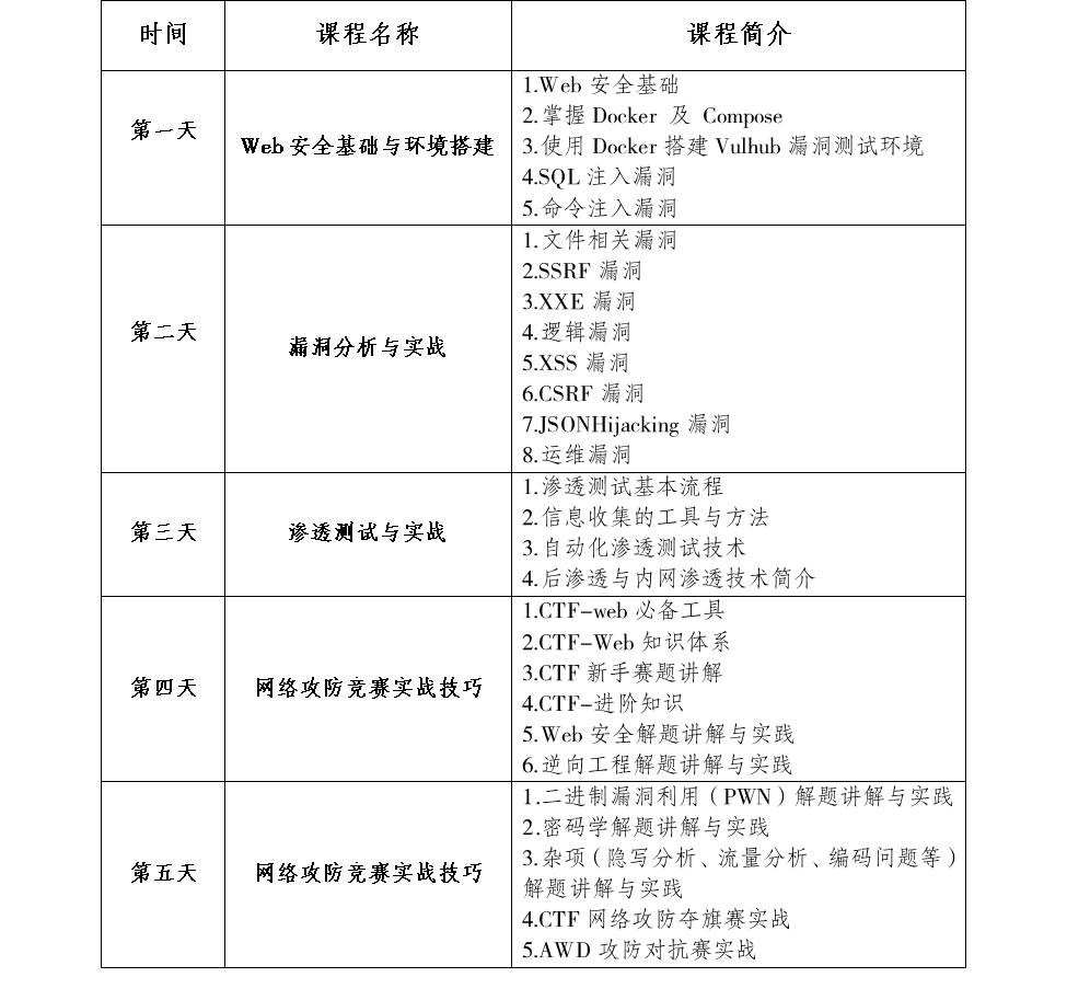
    三、培训内容与安排


    四、师资介绍

    王放,网名do9gy,绿盟科技对抗自动化攻防高级专家,从事Web安全工作十年,致力于Web攻防与Web漏洞研究,2023年出版《Web漏洞解析与攻防实战》书籍,入围计算机安全图书热卖榜前三;2021年腾讯WAF挑战赛冠军;2022年腾讯主机安全挑战赛(“猎刃计划”)冠军;曾任腾讯科技安全平台部高级安全顾问、长亭科技华南区安全服务负责人、Web安全课程培训高级讲师等。

    谢世强,在全国网络安全赛事中积累了丰富的实战经验,拥有独特且实用的解题思路与技巧,曾荣获2024年全国大学生信息安全与对抗技术竞赛(大学生赛区)个人挑战赛一等奖、第十四届蓝桥杯软件大赛湖北赛区一等奖、第十五届蓝桥杯软件大赛网络安全大学组湖北赛区第一名等奖项。

    五、证书颁发

    完成本次培训并通过考核,可获得由中国电子企业协会颁发的网络与信息安全系统工程师证书。

    六、培训费用

    收费标准:本次培训收费4800元/人(以上费用包含培训费、培训场地费、资料费、实操环境费),培训期间食宿费用、交通费自理。

    七、报名流程

    (一)参训单位或个人将培训费汇至以下账户,培训费发票将发送到报名邮箱;

    账户名称:重庆市合川区网络安全学会

    开户银行:中国建设银行股份有限公司重庆合川金科世界城支行

    开户账号:50050115640000000414

    (二)扫描下方二维码报名。

    八、联系人

    张老师,13438852891。

  • 第三届“山城杯”大学生网络安全联赛 参赛队伍名单公示

    第三届“山城杯”大学生网络安全联赛 参赛队伍名单公示

    发布日期:2025-05-16

    第三届“山城杯”大学生网络安全联赛
    参赛队伍名单公示

    截至2025年5月15日,“山城杯”组委会收到共计79支参赛队伍报名,即日起参赛名单公示四天(5月16日-19日),请参赛队伍仔细核对信息,如有遗漏、错误信息请联系组委会(联系电话:张老师,13438852891)。

    序号 队伍名称 参赛人姓名 指导老师 参赛单位
    1 C0ba1t-1 陈松 林丹 重庆工商大学
    彭于轩
    唐世坤
    2 C0ba1t-2 方杰
    夏启恒
    李昊展
    3 C0ba1t-3 李荣桂
    陈欣瑞
    4 兰fafa 扶炼
    雷雨洋
    王政卿
    5 綦剑网盾1队 李柳垟 吉腾渝 重庆移通学院
    肖松睿
    赵晨烨
    6 綦剑网盾3队 魏建辉 潘良晋
    徐粘凤
    杜晶晶
    7 CJL 陈文杰 姜丰
    陈韩
    李阳沁歌
    8 DomePivot 罗天泽
    黄力之
    白磊
    9 Zmxh1t 刘皓文
    黄鼎毓
    杨雯森
    10 灵跃星芒队 俞溢航 葛继科 重庆科技大学
    孙明锐
    马浩杰
    11 我要成为蓝桥杯糕手 赵亮
    王博
    吕德峰
    12 Explorer 刘友创 刘金源
    许杰
    谢家鑫
    13 E3xplolt5 刘维
    张稷
    余源
    14 E3xp1o1t-8 颜浩宇
    陈志豪
    王晟
    15 wa队 潘洪瑶 杨雨 重庆工业职业技术学院
    李家承
    刘晋男
    16 海底小纵队 樊俊洲
    余骋
    林鑫灿
    17 守护世界和平的火箭队 陈智勇
    杨崇志
    李家鹏
    18 来都来了队 刘昌铸 余汶儒
    郝树源
    19 指望另一队 祁家乐
    丁境博
    陈涵熙
    20 Gs1 李双 张曼 重庆工商职业学院
    王钦
    易凡童
    21 Gs2 胡兴 李巨
    徐琳皓
    邱威
    22 邮电部诗人 杜钦宁 祝清意 重庆邮电大学
    胡宇航
    陈宇轲
    23 0xFA 邓丞言
    代博文
    李宸浩
    24 无糖外置大脑 宾垚杰 张亮
    蔡江辉
    谭皓文
    25 0xC3500 任俊辰
    林宇航
    谈雨涵
    26 红岩上梅花开队 鲁同轩 董振兴
    余旺
    梁俊勇
    27 TAF 王迪
    肖淳今
    李世然
    28 cpdd你是唯一 黄宪伟 董明 重庆航天职业技术学院
    赵晨宇
    唐权
    29 我们这里没有点子王 彭勇 罗少甫
    白锦坤
    罗浩
    30 T0F 沈放 陆艳军 重庆理工大学
    杨文渝
    高茂智
    31 T1F 杨志杰
    杨加朋
    姚壹鸣
    32 411军团 陈国河 何睿 重庆工程学院
    居政华
    胡松
    33 信锐队 孙茂杭
    阮宇希
    邱丽丹
    34 我不道啊 熊浪
    赖星承
    张东
    35 随便对队 郭家祯 郭晖
    张波
    陶吉
    36 深藏blue 饶译文 何豪
    刘琳
    方袁太
    37 没做错就做队 彭国成
    何肸
    郭娇
    38 渝警一队 蒋泽文 杨鹏 重庆警察学院
    吕康
    袁伟程
    39 渝警二队 张珂豪
    谭乔梦
    朱佳焱
    40 渝警三队 付昱涵
    周煜涵
    朱胤霖
    41 渝警四队 陶爽哲
    郑熙禹
    倪浚严
    42 Assiduous‌ 张永滕 程燕 重庆电讯职业学院
    谭景元
    杨浩
    43 勇往直前 付浩森
    谭云
    郭浩
    44 随便 雷人宇
    邓阳光
    刘向东
    45 电讯保安队 侯楚鹏
    张宇
    郭涵
    46 非对称白日梦 田也 石俊杰 重庆对外经贸学院
    陈金垒
    夏沿元
    47 运气爆棚队 蒲吉丽 向灿
    李彦林
    颜鹏
    48 Ether0X 张家瑞 韩书甲
    喻敬尧
    刘权睿
    49 Jumping队 黄淇亮 胡飞
    郭京柱
    杜俊政
    50 哞花MOMO 杨皓 官节福
    吕布凡
    胡雅玲
    51 eRr0r 石山 马传龙 重庆人文科技学院
    李富陈
    郭兴然
    52 Nexus 李俊宏
    肖峰
    张安平
    53 S4cuRe 肖鑫
    周锡锐
    付濠
    54 Tsuki 贾泰松
    唐绪敬
    邵煜
    55 correct 胡淋
    阳雪
    王涛
    56 F12 王昌薪 王昌红 重庆城市科技学院
    何国飞
    黄六一
    57 Flag猎人 薛威
    王俊康
    查朝铭
    58 GOGOGO 代诗静
    廖钰梅
    周星伶
    59 KFC疯狂星期三 黄馨锐
    袁世林
    何才艺
    60 唐羚 郑天强
    熊杜君
    吴家敏
    61 好运来队 王壮 梁晶 重庆安全技术职业学院
    黎博文
    伍杨茜
    62 什么都队 谭俊 石教坤
    李科
    陈宇
    63 万事皆可队 姚森 赵贺斌
    蔡佳丽
    童霜
    64 做啥都队 崔航铭 肖雄
    吴童
    王嵌楠
    65 Initialization 施展伟 王慧维 西南大学
    朱玲叶
    李成
    66 洋吴官 吴志宏 林已杰
    王金洋
    官家浩
    67 404NotFound 曾子毅 何倩 重庆电子科技职业大学
    胡文杰
    孙嘉俊
    68 noob 杨鑫 罗攀
    张宇航
    唐开开
    69 Wtx 唐培皓 胡兵
    赵润
    周浩
    70 不让干饭就作队 杨智云 黄将诚
    张勤园
    王量
    71 理想二旬 蒋伟 冯文韬
    刘金华
    薛鸿元
    72 指望其他队 彭钰洺 王黎明 重庆第二师范学院
    73 密码八个八队 刘祖才 牟芷 重庆文理学院
    秦傲
    74 重财茶竹1队 李汶珂 辛小江 重庆财经职业学院
    伍虹燕
    杨帆
    75 重财茶竹2队 张倩 苏华
    余秋辰
    吴科铮
    76 重财茶竹3队 赵贵立 罗飞
    李润法
    77 重财茶竹4队 邓婷颖
    付溪源
    78 CQU1SA 杨茜雯 杨吉云 重庆大学
    芶玉涵
    79 CQUISA 欧阳辉宇
    张祥可
    李信言

  • 第三届“山城杯”大学生网络安全联赛 参赛队伍名单公示

    第三届“山城杯”大学生网络安全联赛 参赛队伍名单公示

    发布日期:2025-05-16

    第三届“山城杯”大学生网络安全联赛
    参赛队伍名单公示


    截至2025年5月15日,“山城杯”组委会收到共计79支参赛队伍报名,即日起参赛名单公示四天(5月16日-19日),请参赛队伍仔细核对信息,如有遗漏、错误信息请联系组委会(联系电话:张老师,13438852891)。

    序号 队伍名称 参赛人姓名 指导老师 参赛单位
    1 C0ba1t-1 陈松 林丹 重庆工商大学
    彭于轩
    唐世坤
    2 C0ba1t-2 方杰
    夏启恒
    李昊展
    3 C0ba1t-3 李荣桂
    陈欣瑞
    4 兰fafa 扶炼
    雷雨洋
    王政卿
    5 綦剑网盾1队 李柳垟 吉腾渝 重庆移通学院
    肖松睿
    赵晨烨
    6 綦剑网盾3队 魏建辉 潘良晋
    徐粘凤
    杜晶晶
    7 CJL 陈文杰 姜丰
    陈韩
    李阳沁歌
    8 DomePivot 罗天泽
    黄力之
    白磊
    9 Zmxh1t 刘皓文
    黄鼎毓
    杨雯森
    10 灵跃星芒队 俞溢航 葛继科 重庆科技大学
    孙明锐
    马浩杰
    11 我要成为蓝桥杯糕手 赵亮
    王博
    吕德峰
    12 Explorer 刘友创 刘金源
    许杰
    谢家鑫
    13 E3xplolt5 刘维
    张稷
    余源
    14 E3xp1o1t-8 颜浩宇
    陈志豪
    王晟
    15 wa队 潘洪瑶 杨雨 重庆工业职业技术学院
    李家承
    刘晋男
    16 海底小纵队 樊俊洲
    余骋
    林鑫灿
    17 守护世界和平的火箭队 陈智勇
    杨崇志
    李家鹏
    18 来都来了队 刘昌铸 余汶儒
    郝树源
    19 指望另一队 祁家乐
    丁境博
    陈涵熙
    20 Gs1 李双 张曼 重庆工商职业学院
    王钦
    易凡童
    21 Gs2 胡兴 李巨
    徐琳皓
    邱威
    22 邮电部诗人 杜钦宁 祝清意 重庆邮电大学
    胡宇航
    陈宇轲
    23 0xFA 邓丞言
    代博文
    李宸浩
    24 无糖外置大脑 宾垚杰 张亮
    蔡江辉
    谭皓文
    25 0xC3500 任俊辰
    林宇航
    谈雨涵
    26 红岩上梅花开队 鲁同轩 董振兴
    余旺
    梁俊勇
    27 TAF 王迪
    肖淳今
    李世然
    28 cpdd你是唯一 黄宪伟 董明 重庆航天职业技术学院
    赵晨宇
    唐权
    29 我们这里没有点子王 彭勇 罗少甫
    白锦坤
    罗浩
    30 T0F 沈放 陆艳军 重庆理工大学
    杨文渝
    高茂智
    31 T1F 杨志杰
    杨加朋
    姚壹鸣
    32 411军团 陈国河 何睿 重庆工程学院
    居政华
    胡松
    33 信锐队 孙茂杭
    阮宇希
    邱丽丹
    34 我不道啊 熊浪
    赖星承
    张东
    35 随便对队 郭家祯 郭晖
    张波
    陶吉
    36 深藏blue 饶译文 何豪
    刘琳
    方袁太
    37 没做错就做队 彭国成
    何肸
    郭娇
    38 渝警一队 蒋泽文 杨鹏 重庆警察学院
    吕康
    袁伟程
    39 渝警二队 张珂豪
    谭乔梦
    朱佳焱
    40 渝警三队 付昱涵
    周煜涵
    朱胤霖
    41 渝警四队 陶爽哲
    郑熙禹
    倪浚严
    42 Assiduous‌ 张永滕 程燕 重庆电讯职业学院
    谭景元
    杨浩
    43 勇往直前 付浩森
    谭云
    郭浩
    44 随便 雷人宇
    邓阳光
    刘向东
    45 电讯保安队 侯楚鹏
    张宇
    郭涵
    46 非对称白日梦 田也 石俊杰 重庆对外经贸学院
    陈金垒
    夏沿元
    47 运气爆棚队 蒲吉丽 向灿
    李彦林
    颜鹏
    48 Ether0X 张家瑞 韩书甲
    喻敬尧
    刘权睿
    49 Jumping队 黄淇亮 胡飞
    郭京柱
    杜俊政
    50 哞花MOMO 杨皓 官节福
    吕布凡
    胡雅玲
    51 eRr0r 石山 马传龙 重庆人文科技学院
    李富陈
    郭兴然
    52 Nexus 李俊宏
    肖峰
    张安平
    53 S4cuRe 肖鑫
    周锡锐
    付濠
    54 Tsuki 贾泰松
    唐绪敬
    邵煜
    55 correct 胡淋
    阳雪
    王涛
    56 F12 王昌薪 王昌红 重庆城市科技学院
    何国飞
    黄六一
    57 Flag猎人 薛威
    王俊康
    查朝铭
    58 GOGOGO 代诗静
    廖钰梅
    周星伶
    59 KFC疯狂星期三 黄馨锐
    袁世林
    何才艺
    60 唐羚 郑天强
    熊杜君
    吴家敏
    61 好运来队 王壮 梁晶 重庆安全技术职业学院
    黎博文
    伍杨茜
    62 什么都队 谭俊 石教坤
    李科
    陈宇
    63 万事皆可队 姚森 赵贺斌
    蔡佳丽
    童霜
    64 做啥都队 崔航铭 肖雄
    吴童
    王嵌楠
    65 Initialization 施展伟 王慧维 西南大学
    朱玲叶
    李成
    66 洋吴官 吴志宏 林已杰
    王金洋
    官家浩
    67 404NotFound 曾子毅 何倩 重庆电子科技职业大学
    胡文杰
    孙嘉俊
    68 noob 杨鑫 罗攀
    张宇航
    唐开开
    69 Wtx 唐培皓 胡兵
    赵润
    周浩
    70 不让干饭就作队 杨智云 黄将诚
    张勤园
    王量
    71 理想二旬 蒋伟 冯文韬
    刘金华
    薛鸿元
    72 指望其他队 彭钰洺 王黎明 重庆第二师范学院
    73 密码八个八队 刘祖才 牟芷 重庆文理学院
    秦傲
    74 重财茶竹1队 李汶珂 辛小江 重庆财经职业学院
    伍虹燕
    杨帆
    75 重财茶竹2队 张倩 苏华
    余秋辰
    吴科铮
    76 重财茶竹3队 赵贵立 罗飞
    李润法
    77 重财茶竹4队 邓婷颖
    付溪源
    78 CQU1SA 杨茜雯 杨吉云 重庆大学
    芶玉涵
    79 CQUISA 欧阳辉宇
    张祥可
    李信言